Super Easy Medicine

Super Easy Medicine

Cardiology

Endocrinology

Gastroenterology

Hematology Oncology

Infectious Diseases

Miscellaneous

Nephrology

Neurology

Pulmonology

Rheumatology

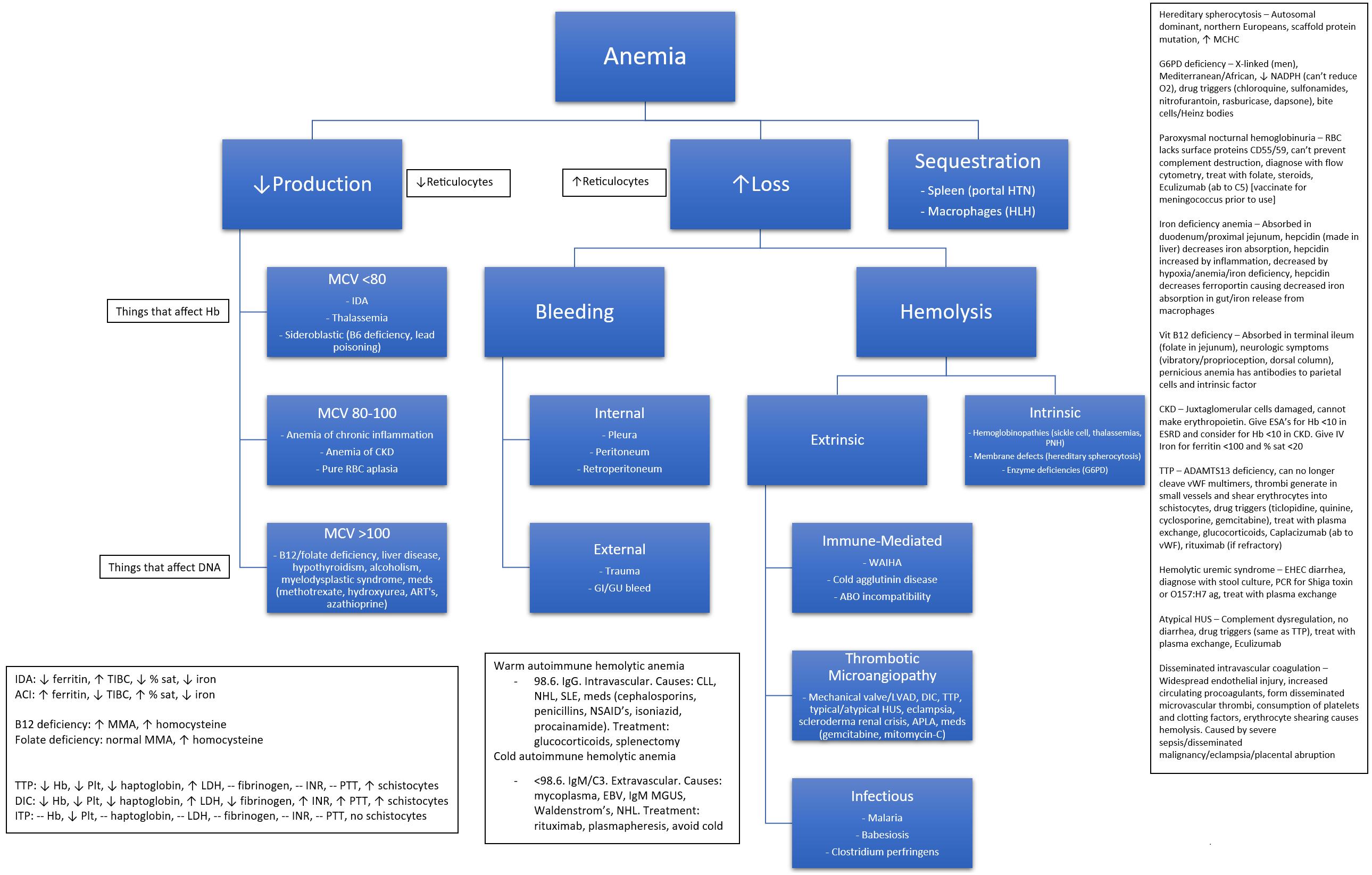
Anemia

  • Subscribe Subscribed
    • Super Easy Medicine
    • Already have a WordPress.com account? Log in now.
    • Super Easy Medicine
    • Subscribe Subscribed
    • Sign up
    • Log in
    • Copy shortlink
    • Report this content
    • View post in Reader
    • Manage subscriptions
    • Collapse this bar